Warning:
JavaScript is turned OFF. None of the links on this page will work until it is reactivated.
If you need help turning JavaScript On, click here.
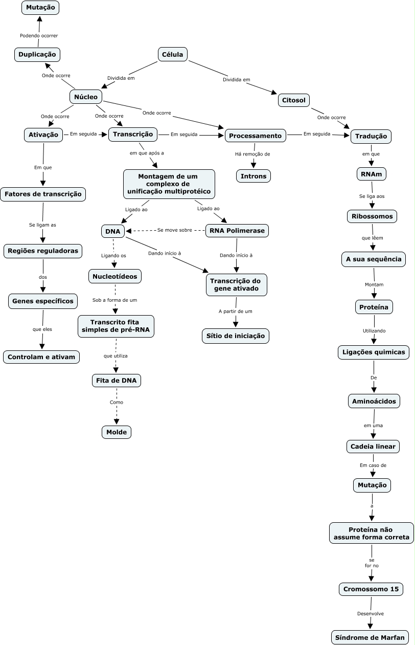
The Concept Map you are trying to access has information related to:
Luan+Mayara+João+Luciana+Ricardo, Mutação a Proteína não assume forma correta, Transcrito fita simples de pré-RNA que utiliza Fita de DNA, Genes específicos que eles Controlam e ativam, Célula Dividida em Núcleo, Tradução em que RNAm, Processamento Em seguida Tradução, Regiões reguladoras dos Genes específicos, DNA Dando início à Transcrição do gene ativado, Duplicação Podendo ocorrer Mutação, Ligações quimicas De Aminoácidos