Warning:
JavaScript is turned OFF. None of the links on this page will work until it is reactivated.
If you need help turning JavaScript On, click here.
The Concept Map you are trying to access has information related to:
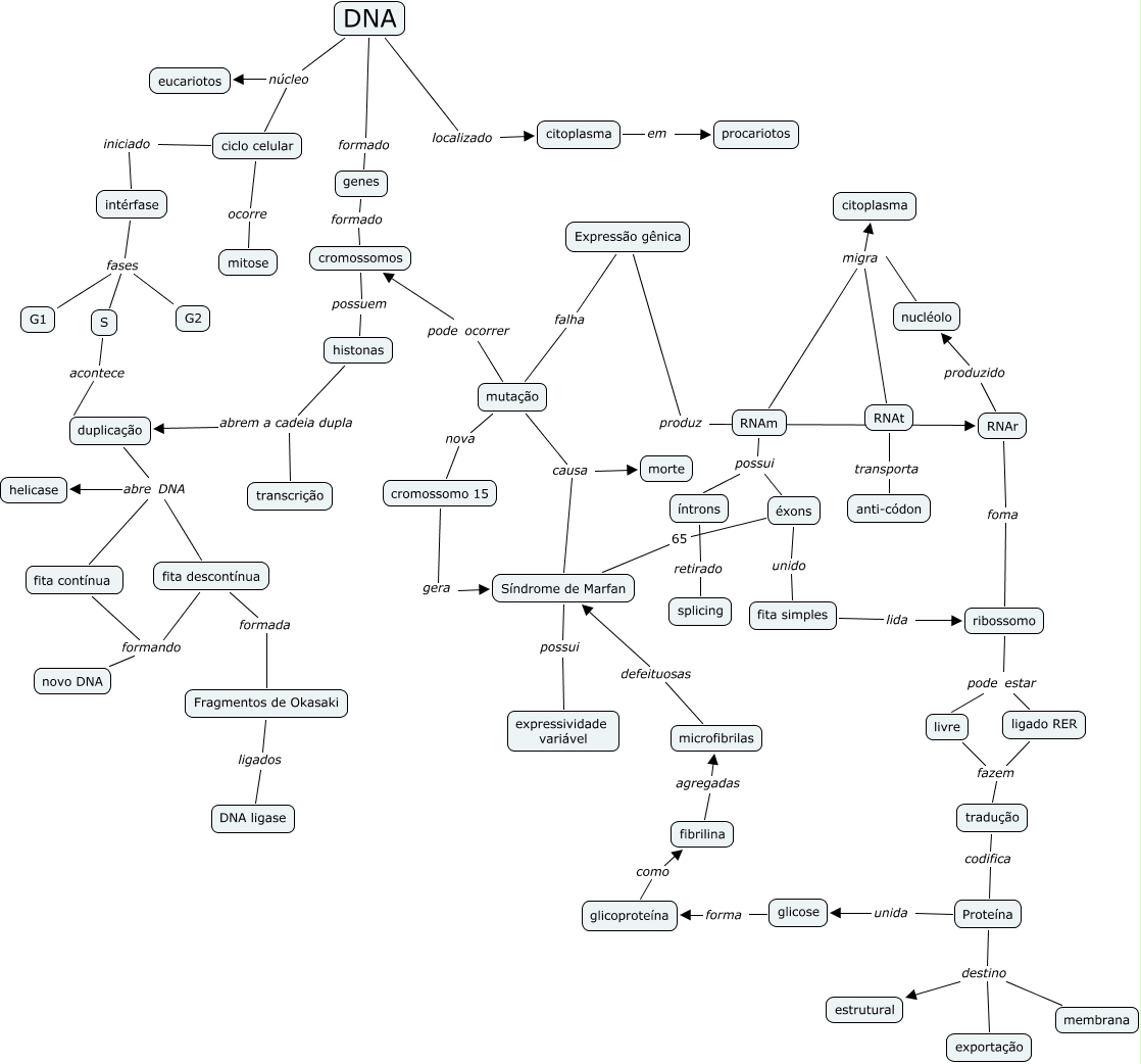
mapaelis, nucléolo migra citoplasma, DNA núcleo eucariotos, ciclo celular iniciado intérfase, RNAm migra RNAt, fita contínua formando novo DNA, Síndrome de Marfan possui expressividade variável, intérfase fases S, fita descontínua formada Fragmentos de Okasaki, mutação pode ocorrer cromossomos, RNAr foma ribossomo