Warning:
JavaScript is turned OFF. None of the links on this page will work until it is reactivated.
If you need help turning JavaScript On, click here.
The Concept Map you are trying to access has information related to:
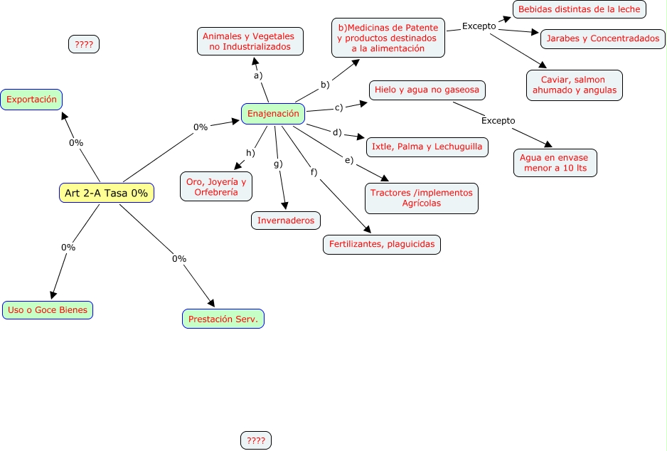
Art 2-A Grupal, Enajenación d) Ixtle, Palma y Lechuguilla, b)Medicinas de Patente y productos destinados a la alimentación Excepto Jarabes y Concentradados, Enajenación c) Hielo y agua no gaseosa, Art 2-A Tasa 0% 0% Prestación Serv., Art 2-A Tasa 0% 0% Enajenación, Art 2-A Tasa 0% 0% Exportación, Enajenación b) b)Medicinas de Patente y productos destinados a la alimentación, Enajenación h) Oro, Joyería y Orfebrería, b)Medicinas de Patente y productos destinados a la alimentación Excepto Caviar, salmon ahumado y angulas, Art 2-A Tasa 0% 0% Uso o Goce Bienes