Warning:
JavaScript is turned OFF. None of the links on this page will work until it is reactivated.
If you need help turning JavaScript On, click here.
The Concept Map you are trying to access has information related to:
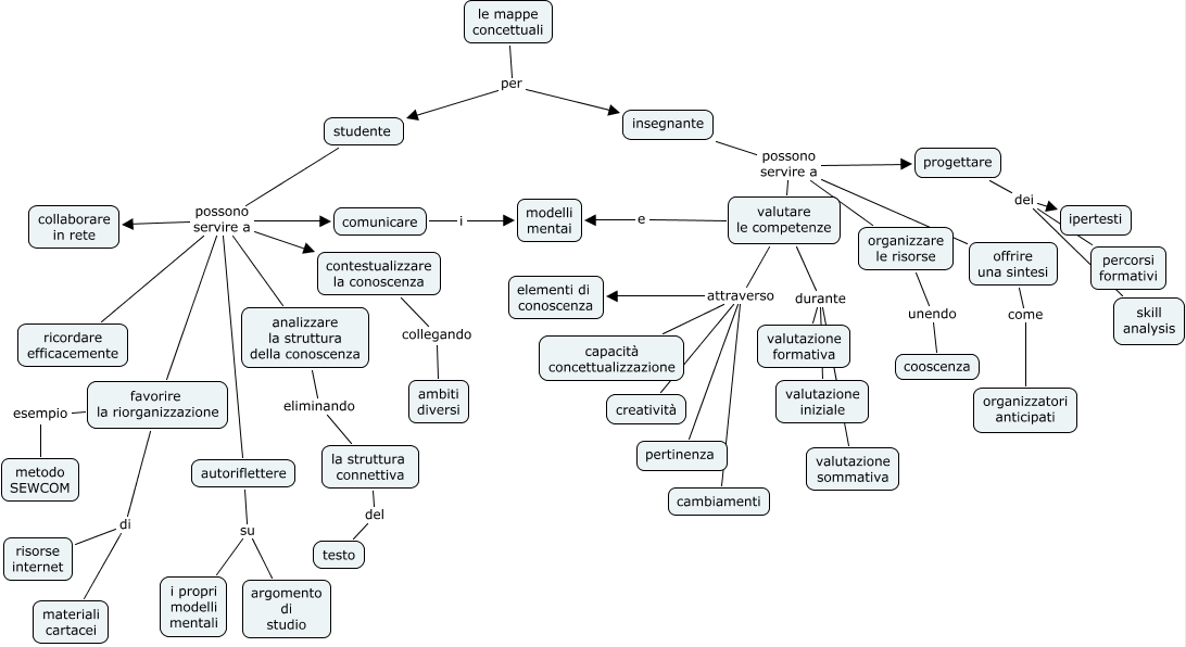
Copia di le mappe concettuali a scuola, valutare le competenze durante valutazione formativa, valutare le competenze durante valutazione iniziale, autoriflettere su argomento di studio, le mappe concettuali per insegnante, valutare le competenze durante valutazione sommativa, studente possono servire a analizzare la struttura della conoscenza, progettare dei ipertesti, studente possono servire a ricordare efficacemente, autoriflettere su i propri modelli mentali, valutare le competenze attraverso capacità concettualizzazione