Warning:
JavaScript is turned OFF. None of the links on this page will work until it is reactivated.
If you need help turning JavaScript On, click here.
The Concept Map you are trying to access has information related to:
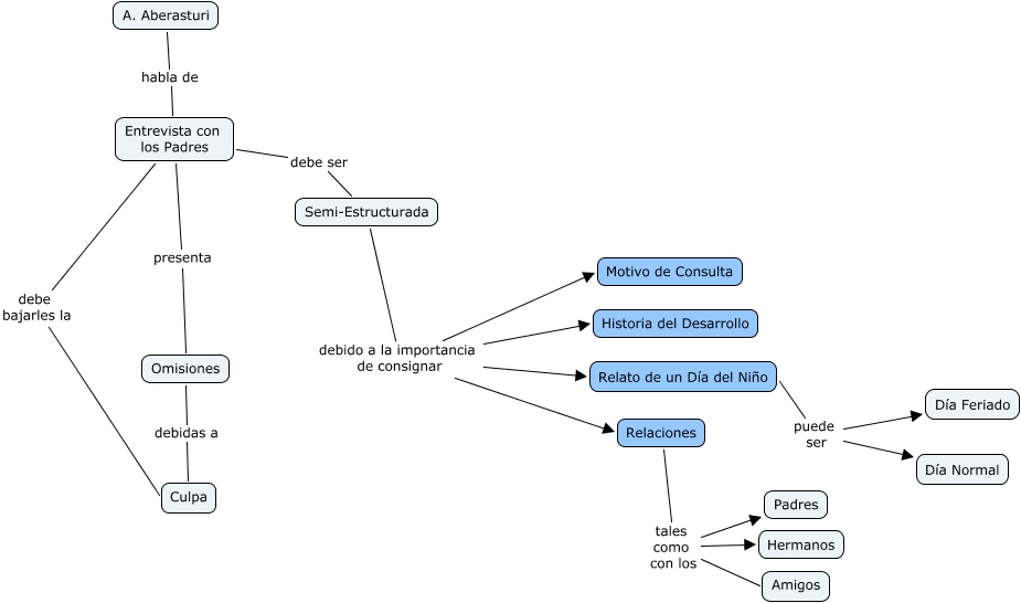
A. Aberasturi, Relaciones tales como con los Padres, Omisiones debidas a Culpa, Relato de un Día del Niño puede ser Día Normal, Semi-Estructurada debido a la importancia de consignar Relaciones, Entrevista con los Padres debe ser Semi-Estructurada, Entrevista con los Padres presenta Omisiones, Semi-Estructurada debido a la importancia de consignar Historia del Desarrollo, Semi-Estructurada debido a la importancia de consignar Motivo de Consulta, Relaciones tales como con los Amigos, A. Aberasturi habla de Entrevista con los Padres