Warning:
JavaScript is turned OFF. None of the links on this page will work until it is reactivated.
If you need help turning JavaScript On, click here.
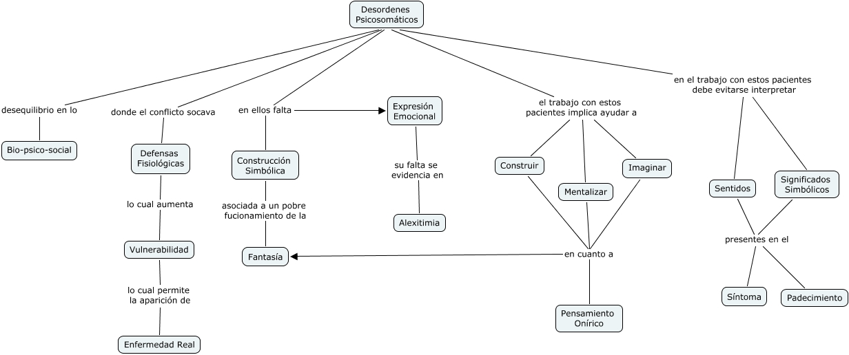
The Concept Map you are trying to access has information related to:
Desordenes Psicosomáticos, Desordenes Psicosomáticos el trabajo con estos pacientes implica ayudar a Construir, Desordenes Psicosomáticos desequilibrio en lo Bio-psico-social, Construir en cuanto a Fantasía, Desordenes Psicosomáticos el trabajo con estos pacientes implica ayudar a Mentalizar, Desordenes Psicosomáticos en ellos falta Construcción Simbólica, Expresión Emocional su falta se evidencia en Alexitimia, Mentalizar en cuanto a Fantasía, Construir en cuanto a Pensamiento Onírico, Desordenes Psicosomáticos donde el conflicto socava Defensas Fisiológicas, Construcción Simbólica asociada a un pobre fucionamiento de la Fantasía