Warning:
JavaScript is turned OFF. None of the links on this page will work until it is reactivated.
If you need help turning JavaScript On, click here.
The Concept Map you are trying to access has information related to:
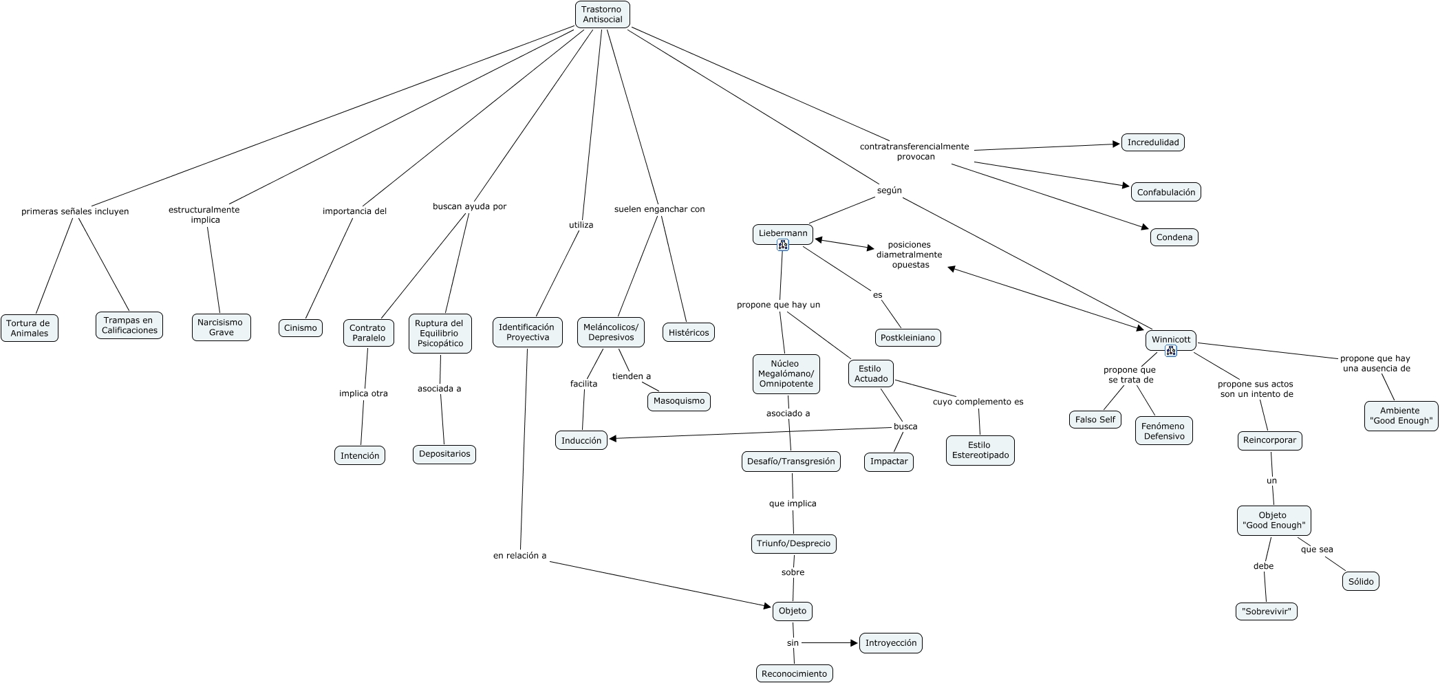
Trastorno Antisocial, Liebermann propone que hay un Estilo Actuado, Trastorno Antisocial contratransferencialmente provocan Condena, Estilo Actuado busca Inducción, Trastorno Antisocial según Liebermann, Núcleo Megalómano/ Omnipotente asociado a Desafío/Transgresión, Trastorno Antisocial contratransferencialmente provocan Confabulación, Estilo Actuado busca Impactar, Liebermann es Postkleiniano, Winnicott propone que se trata de Fenómeno Defensivo, Trastorno Antisocial suelen enganchar con Histéricos