Warning:
JavaScript is turned OFF. None of the links on this page will work until it is reactivated.
If you need help turning JavaScript On, click here.
The Concept Map you are trying to access has information related to:
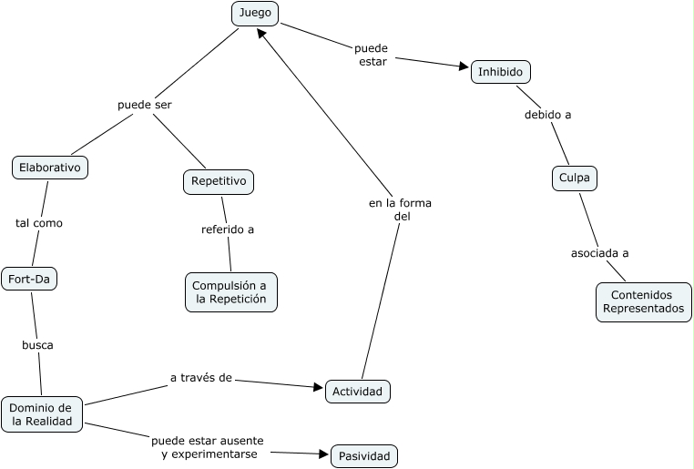
Juego, Elaborativo tal como Fort-Da, Juego puede estar Inhibido, Juego puede ser Elaborativo, Dominio de la Realidad puede estar ausente y experimentarse Pasividad, Culpa asociada a Contenidos Representados, Actividad en la forma del Juego, Repetitivo referido a Compulsión a la Repetición, Juego puede ser Repetitivo, Inhibido debido a Culpa, Fort-Da busca Dominio de la Realidad