Warning:
JavaScript is turned OFF. None of the links on this page will work until it is reactivated.
If you need help turning JavaScript On, click here.
The Concept Map you are trying to access has information related to:
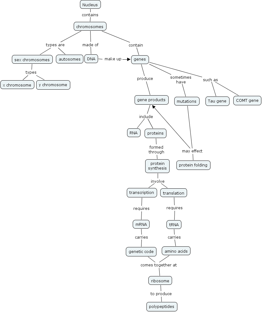
What's is a gene, translation requires tRNA, gene products include RNA, protein synthesis involve transcription, genes produce gene products, mRNA carries genetic code, genes such as COMT gene, mutations may effect protein folding, chromosomes contain genes, Nucleus contains chromosomes, chromosomes made of DNA