Warning:
JavaScript is turned OFF. None of the links on this page will work until it is reactivated.
If you need help turning JavaScript On, click here.
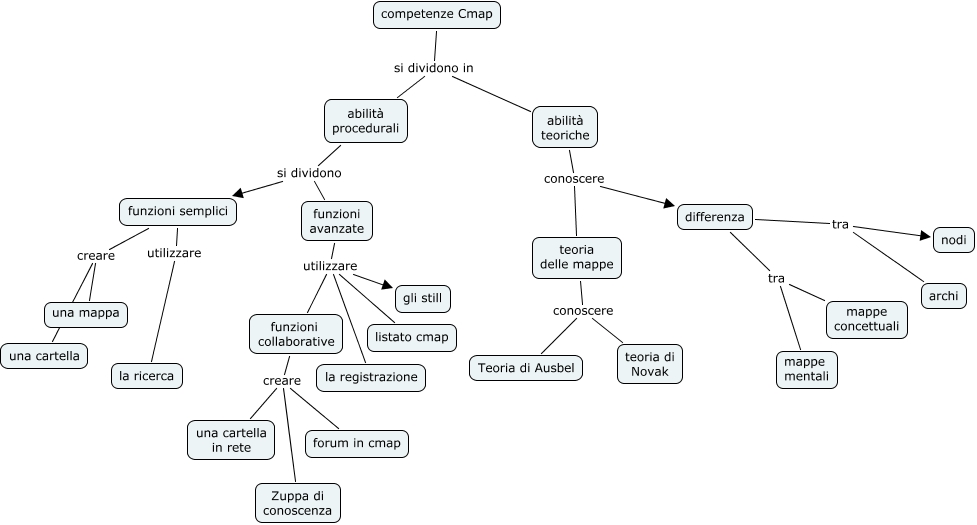
The Concept Map you are trying to access has information related to:
competenze cmap, differenza tra archi, abilità teoriche conoscere teoria delle mappe, funzioni avanzate utilizzare funzioni collaborative, teoria delle mappe conoscere teoria di Novak, funzioni avanzate utilizzare listato cmap, funzioni semplici utilizzare la ricerca, competenze Cmap si dividono in abilità teoriche, abilità procedurali si dividono funzioni semplici, funzioni semplici creare una cartella, teoria delle mappe conoscere Teoria di Ausbel