Warning:
JavaScript is turned OFF. None of the links on this page will work until it is reactivated.
If you need help turning JavaScript On, click here.
The Concept Map you are trying to access has information related to:
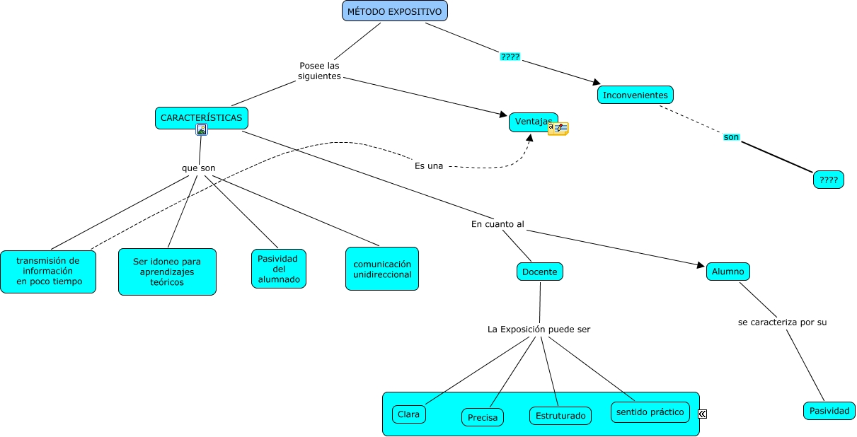
mapa 1 cmap, MÉTODO EXPOSITIVO ???? Inconvenientes, CARACTERÍSTICAS En cuanto al Docente, Docente La Exposición puede ser sentido práctico, Inconvenientes son ????, Alumno se caracteriza por su Pasividad, transmisión de información en poco tiempo Es una Ventajas, CARACTERÍSTICAS que son comunicación unidireccional, Docente La Exposición puede ser Estruturado, CARACTERÍSTICAS que son Pasividad del alumnado, MÉTODO EXPOSITIVO Posee las siguientes Ventajas