Warning:
JavaScript is turned OFF. None of the links on this page will work until it is reactivated.
If you need help turning JavaScript On, click here.
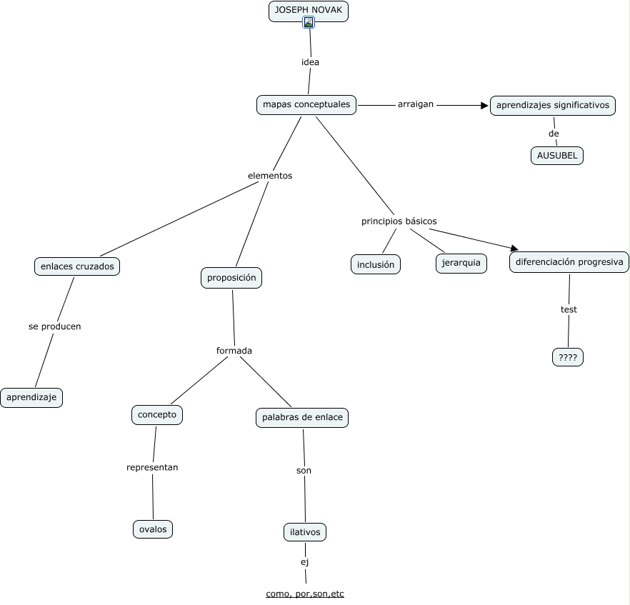
The Concept Map you are trying to access has information related to:
mapas conceptuales, mapas conceptuales principios básicos jerarquia, mapas conceptuales principios básicos diferenciación progresiva, ilativos ej como, por,son,etc, mapas conceptuales elementos enlaces cruzados, proposición formada concepto, mapas conceptuales elementos proposición, mapas conceptuales arraigan aprendizajes significativos, proposición formada palabras de enlace, aprendizajes significativos de AUSUBEL, palabras de enlace son ilativos