Warning:
JavaScript is turned OFF. None of the links on this page will work until it is reactivated.
If you need help turning JavaScript On, click here.
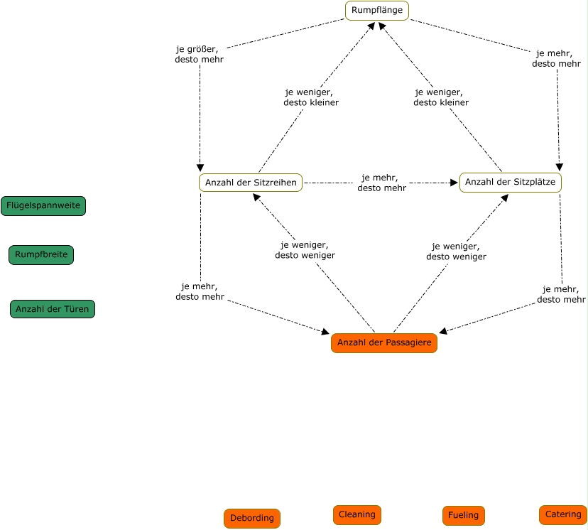
The Concept Map you are trying to access has information related to:
Catering, Anzahl der Sitzplätze je mehr, desto mehr Anzahl der Passagiere, Anzahl der Passagiere je weniger, desto weniger Anzahl der Sitzreihen, Anzahl der Passagiere je weniger, desto weniger Anzahl der Sitzplätze, Anzahl der Sitzplätze je weniger, desto kleiner Rumpflänge, Rumpflänge je mehr, desto mehr Anzahl der Sitzplätze, Anzahl der Sitzreihen je mehr, desto mehr Anzahl der Passagiere, Anzahl der Sitzreihen je weniger, desto kleiner Rumpflänge, Rumpflänge je größer, desto mehr Anzahl der Sitzreihen, Anzahl der Sitzreihen je mehr, desto mehr Anzahl der Sitzplätze