Warning:
JavaScript is turned OFF. None of the links on this page will work until it is reactivated.
If you need help turning JavaScript On, click here.
The Concept Map you are trying to access has information related to:
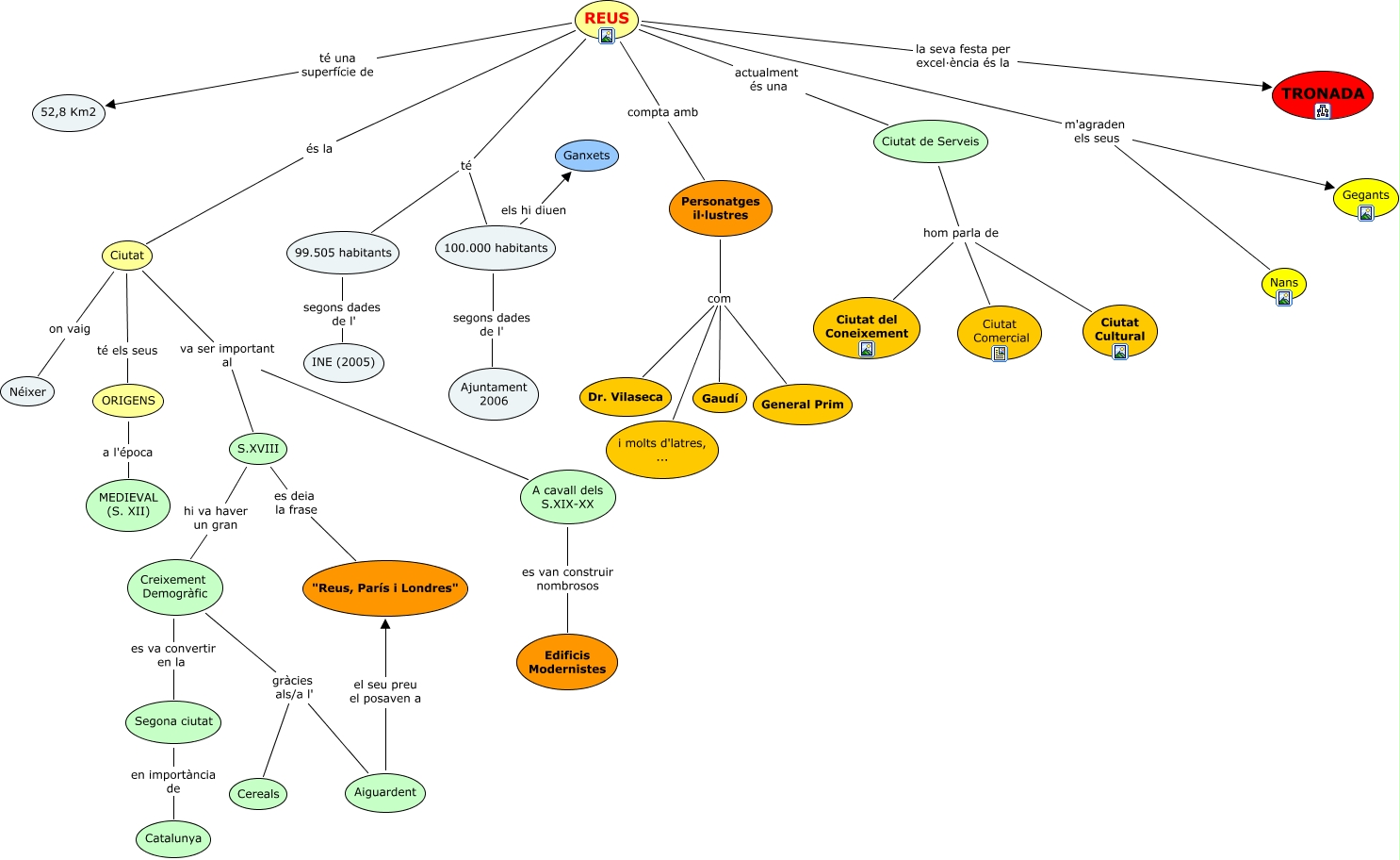
presentacio1, Ciutat de Serveis hom parla de Ciutat Comercial, Ciutat de Serveis hom parla de Ciutat Cultural, 100.000 habitants segons dades de l' Ajuntament 2006, REUS m'agraden els seus Nans, Creixement Demogràfic gràcies als/a l' Cereals, Ciutat on vaig Néixer, REUS té 100.000 habitants, REUS és la Ciutat, Segona ciutat en importància de Catalunya, S.XVIII hi va haver un gran Creixement Demogràfic