Warning:
JavaScript is turned OFF. None of the links on this page will work until it is reactivated.
If you need help turning JavaScript On, click here.
The Concept Map you are trying to access has information related to:
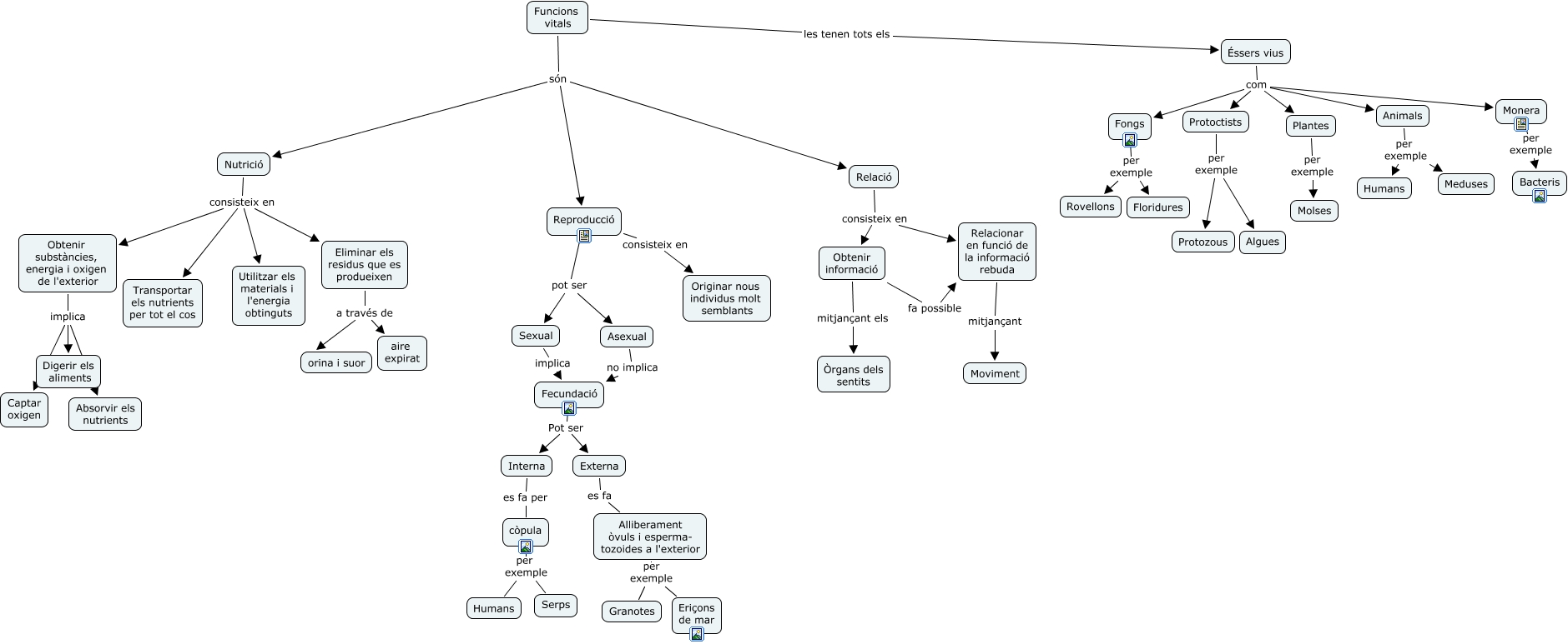
Presentació1, Éssers vius com Protoctists, Éssers vius com Fongs, Éssers vius com Plantes, Reproducció pot ser Sexual, Obtenir informació fa possible Relacionar en funció de la informació rebuda, Fecundació Pot ser Interna, Asexual no implica Fecundació, còpula per exemple Humans, Plantes per exemple Molses, Éssers vius com Animals