Warning:
JavaScript is turned OFF. None of the links on this page will work until it is reactivated.
If you need help turning JavaScript On, click here.
The Concept Map you are trying to access has information related to:
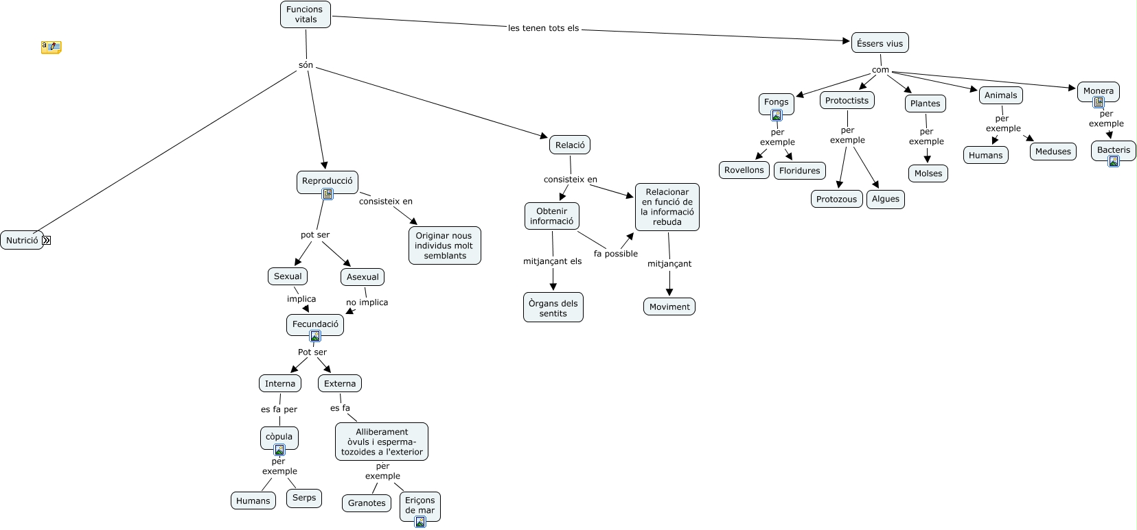
Arrossego, Éssers vius com Protoctists, Éssers vius com Fongs, Reproducció pot ser Sexual, Éssers vius com Plantes, Obtenir informació fa possible Relacionar en funció de la informació rebuda, Fecundació Pot ser Interna, Plantes per exemple Molses, còpula per exemple Humans, Asexual no implica Fecundació, Funcions vitals són Relació