Warning:
JavaScript is turned OFF. None of the links on this page will work until it is reactivated.
If you need help turning JavaScript On, click here.
The Concept Map you are trying to access has information related to:
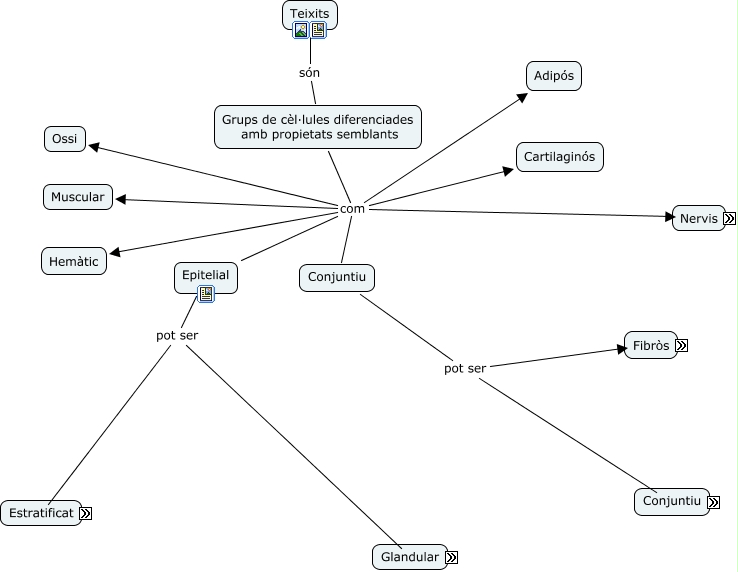
Teixits1, Gladular format per Cèl·lules cúbiques o prismàtiques, Cèl·lues agrupades: Glàndules poden ser Mixtes, Grups de cèl·lules diferenciades amb propietats semblants com Hemàtic, Conjuntiu pot ser Conjuntiu lax, Conjuntiu pot ser Fibròs, Neurones formades per Dendrites, Grups de cèl·lules diferenciades amb propietats semblants com Conjuntiu, Cèl·lues agrupades: Glàndules poden ser Endocrines, Cèl·lules cúbiques o prismàtiques poden ser Exocrines, Conjuntiu lax Les cèl·lules poden ser Melanòcits