Warning:
JavaScript is turned OFF. None of the links on this page will work until it is reactivated.
If you need help turning JavaScript On, click here.
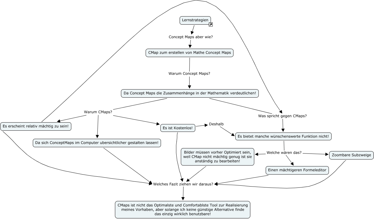
The Concept Map you are trying to access has information related to:
Warum CMaps, Da Concept Maps die Zusammenhänge in der Mathematik verdeutlichen! Was spricht gegen CMaps? Es bietet manche wünschenswerte Funktion nicht!, Einen mächtigeren Formeleditor Welches Fazit ziehen wir daraus? CMaps ist nicht das Optimalste und Comfortablste Tool zur Realisierung meines Vorhaben, aber solange ich keine günstige Alternative finde das einzig wirklich benutzbare!, Da Concept Maps die Zusammenhänge in der Mathematik verdeutlichen! Warum CMaps? Es erscheint relativ mächtig zu sein!, Zoombare Subzweige Welches Fazit ziehen wir daraus? CMaps ist nicht das Optimalste und Comfortablste Tool zur Realisierung meines Vorhaben, aber solange ich keine günstige Alternative finde das einzig wirklich benutzbare!, Es bietet manche wünschenswerte Funktion nicht! Welche wären das? Einen mächtigeren Formeleditor, CMap zum erstellen von Mathe Concept Maps Warum Concept Maps? Da Concept Maps die Zusammenhänge in der Mathematik verdeutlichen!, Es bietet manche wünschenswerte Funktion nicht! Welche wären das? Zoombare Subzweige, Lernstrategien Concept Maps aber wie? CMap zum erstellen von Mathe Concept Maps, Da Concept Maps die Zusammenhänge in der Mathematik verdeutlichen! Warum CMaps? Da sich ConceptMaps im Computer ubersichtlicher gestalten lassen!, Es erscheint relativ mächtig zu sein! Was spricht gegen CMaps? Es bietet manche wünschenswerte Funktion nicht!