Warning:
JavaScript is turned OFF. None of the links on this page will work until it is reactivated.
If you need help turning JavaScript On, click here.
The Concept Map you are trying to access has information related to:
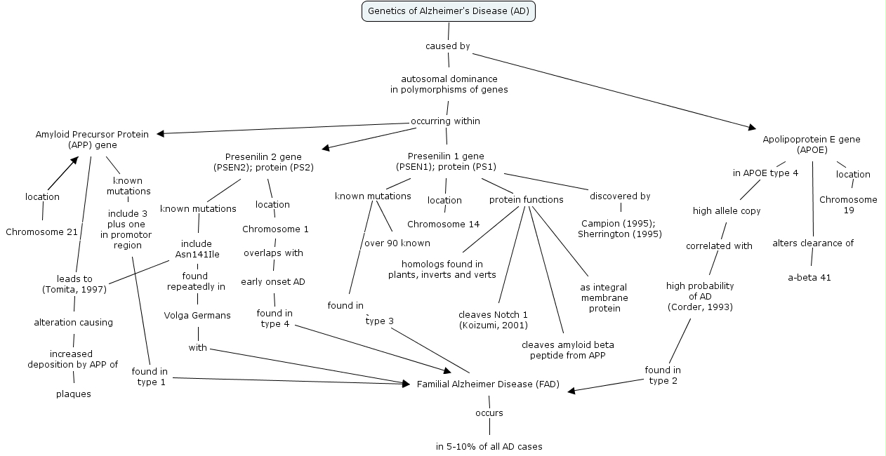
AZ genetics - DKS, alteration causing increased deposition by APP of plaques, Presenilin 1 gene (PSEN1); protein (PS1) known mutations over 90 known, Presenilin 2 gene (PSEN2); protein (PS2) location Chromosome 1, autosomal dominance in polymorphisms of genes occurring within Amyloid Precursor Protein (APP) gene, Presenilin 1 gene (PSEN1); protein (PS1) known mutations found in, Familial Alzheimer Disease (FAD) occurs in 5-10% of all AD cases, include Asn141Ile found repeatedly in Volga Germans, Chromosome 1 overlaps with early onset AD, Apolipoprotein E gene (APOE) in APOE type 4 high allele copy, Amyloid Precursor Protein (APP) gene leads to (Tomita, 1997) alteration causing