Warning:
JavaScript is turned OFF. None of the links on this page will work until it is reactivated.
If you need help turning JavaScript On, click here.
The Concept Map you are trying to access has information related to:
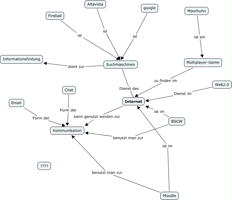
Internet, Suchmaschinen Dienst des Internet, BSCW ist im Internet, Email Form der Kommunikation, Moorhuhn ist ein Multiplayer-Game, Web2.0 Dienst im Internet, Fireball ist Suchmaschinen, Suchmaschinen dient zur Informationsfindung, Moodle ist im Internet, Multiplayer-Game zu finden im Internet, google ist Suchmaschinen