Warning:
JavaScript is turned OFF. None of the links on this page will work until it is reactivated.
If you need help turning JavaScript On, click here.
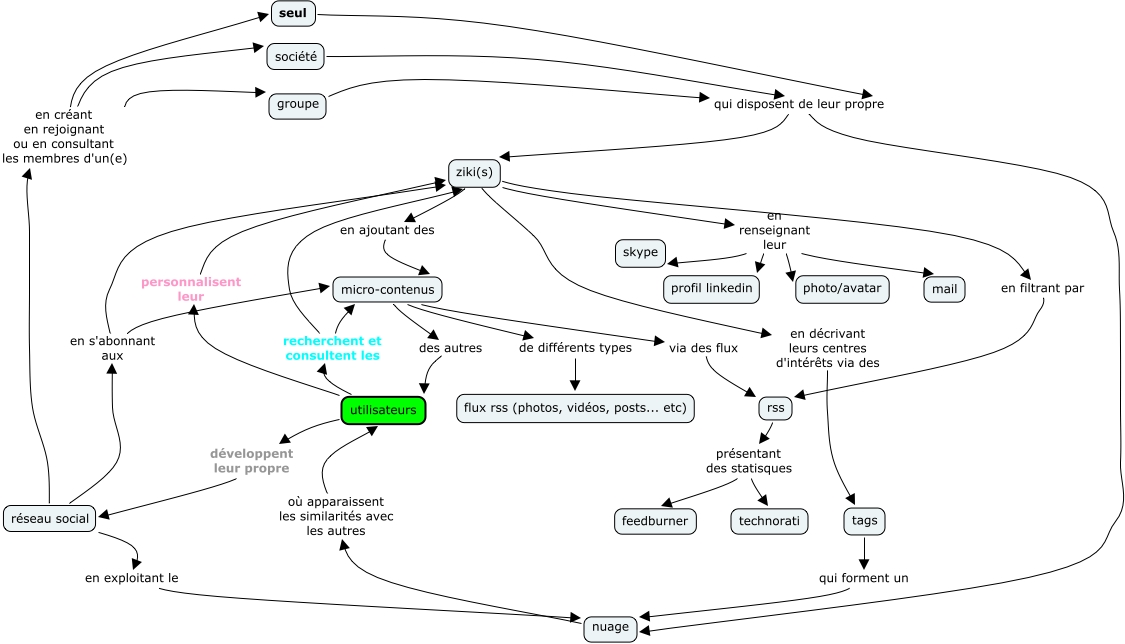
This Concept Map, created with IHMC CmapTools, has information related to: ZIKI_sauv, réseau social en créant en rejoignant ou en consultant les membres d'un(e) société, nuage où apparaissent les similarités avec les autres utilisateurs, groupe qui disposent de leur propre nuage, micro-contenus de différents types flux rss (photos, vidéos, posts... etc), société qui disposent de leur propre ziki(s), seul qui disposent de leur propre ziki(s), utilisateurs recherchent et consultent les ziki(s), ziki(s) en ajoutant des micro-contenus, ziki(s) en décrivant leurs centres d'intérêts via des tags, réseau social en exploitant le nuage, micro-contenus via des flux rss, réseau social en créant en rejoignant ou en consultant les membres d'un(e) groupe, utilisateurs recherchent et consultent les micro-contenus, réseau social en créant en rejoignant ou en consultant les membres d'un(e) seul, ziki(s) en filtrant par rss, société qui disposent de leur propre nuage, rss présentant des statisques feedburner, ziki(s) en renseignant leur skype, utilisateurs personnalisent leur ziki(s), utilisateurs développent leur propre réseau social