Warning:
JavaScript is turned OFF. None of the links on this page will work until it is reactivated.
If you need help turning JavaScript On, click here.
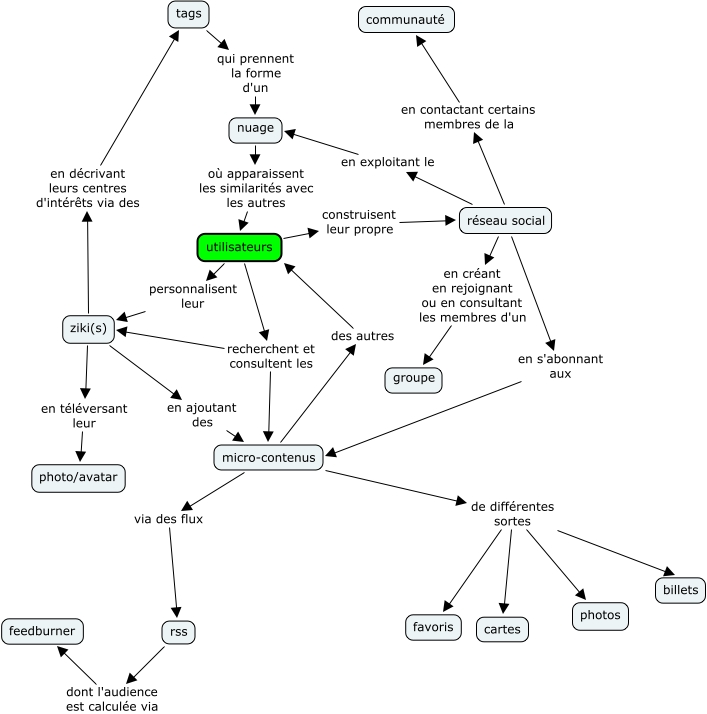
This Concept Map, created with IHMC CmapTools, has information related to: Ziki2, réseau social en exploitant le nuage, micro-contenus de différentes sortes cartes, utilisateurs personnalisent leur ziki(s), rss dont l'audience est calculée via feedburner, utilisateurs recherchent et consultent les ziki(s), micro-contenus de différentes sortes photos, micro-contenus de différentes sortes billets, réseau social en créant en rejoignant ou en consultant les membres d'un groupe, ziki(s) en décrivant leurs centres d'intérêts via des tags, réseau social en s'abonnant aux micro-contenus, utilisateurs construisent leur propre réseau social, tags qui prennent la forme d'un nuage, micro-contenus des autres utilisateurs, micro-contenus via des flux rss, ziki(s) en ajoutant des micro-contenus, ziki(s) en téléversant leur photo/avatar, micro-contenus de différentes sortes favoris, utilisateurs recherchent et consultent les micro-contenus, réseau social en contactant certains membres de la communauté, nuage où apparaissent les similarités avec les autres utilisateurs