Warning:
JavaScript is turned OFF. None of the links on this page will work until it is reactivated.
If you need help turning JavaScript On, click here.
The Concept Map you are trying to access has information related to:
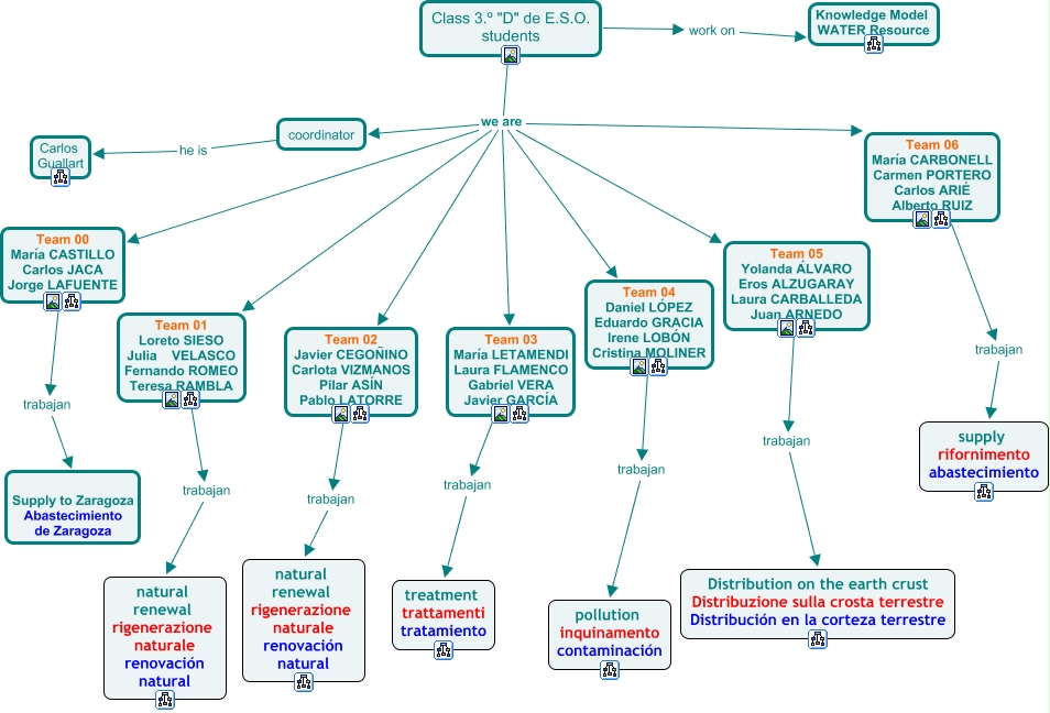
Santa María del Pilar 3eso, Team 02 Javier CEGOÑINO Carlota VIZMANOS Pilar AS�?N Pablo LATORRE trabajan natural renewal rigenerazione naturale renovación natural, coordinator he is Carlos Guallart, coordinator he is Carlos Guallart, Class 3.º "D" de E.S.O. students we are Team 05 Yolanda �?LVARO Eros ALZUGARAY Laura CARBALLEDA Juan ARNEDO, Class 3.º "D" de E.S.O. students we are coordinator, Class 3.º "D" de E.S.O. students work on Knowledge Model WATER Resource, Class 3.º "D" de E.S.O. students we are Team 01 Loreto SIESO Julia VELASCO Fernando ROMEO Teresa RAMBLA, Class 3.º "D" de E.S.O. students we are Team 01 Loreto SIESO Julia VELASCO Fernando ROMEO Teresa RAMBLA, Team 05 Yolanda �?LVARO Eros ALZUGARAY Laura CARBALLEDA Juan ARNEDO trabajan Distribution on the earth crust Distribuzione sulla crosta terrestre Distribución en la corteza terrestre, Team 01 Loreto SIESO Julia VELASCO Fernando ROMEO Teresa RAMBLA trabajan natural renewal rigenerazione naturale renovación natural