Warning:
JavaScript is turned OFF. None of the links on this page will work until it is reactivated.
If you need help turning JavaScript On, click here.
The Concept Map you are trying to access has information related to:
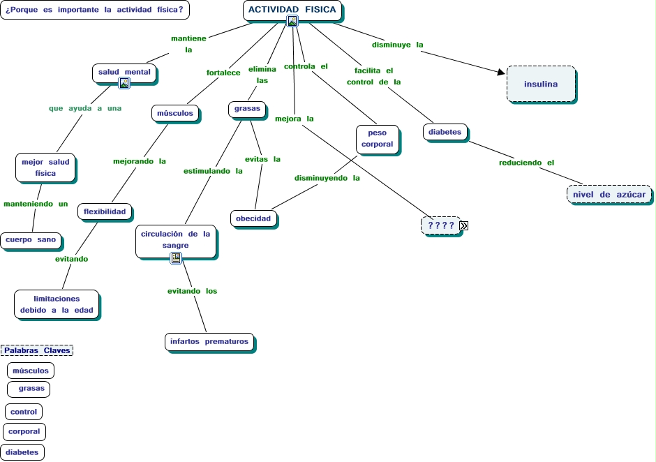
MAPA No. 1, músculos mejorando la flexibilidad, ACTIVIDAD FISICA controla el peso corporal, diabetes reduciendo el nivel de azúcar, ACTIVIDAD FISICA fortalece músculos, ACTIVIDAD FISICA mejora la calidad de vida, calidad de vida aleja las enfermedades, ACTIVIDAD FISICA elimina las grasas, ACTIVIDAD FISICA mantiene la salud mental, ACTIVIDAD FISICA disminuye la insulina, flexibilidad evitando limitaciones debido a la edad