Warning:
JavaScript is turned OFF. None of the links on this page will work until it is reactivated.
If you need help turning JavaScript On, click here.
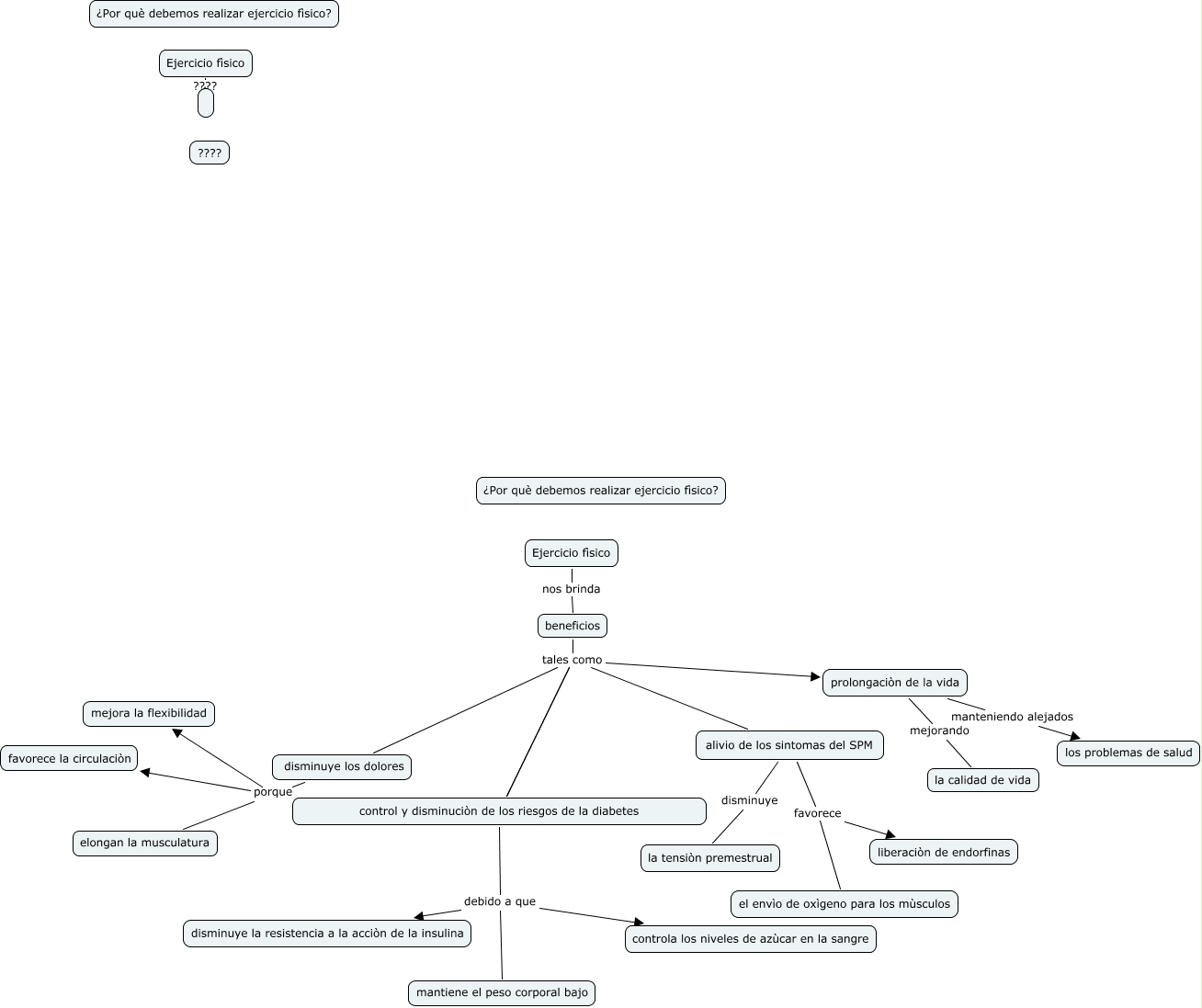
The Concept Map you are trying to access has information related to:
ejercicio, disminuye los dolores porque elongan la musculatura, alivio de los sintomas del SPM favorece liberaciòn de endorfinas, control y disminuciòn de los riesgos de la diabetes debido a que mantiene el peso corporal bajo, disminuye los dolores porque favorece la circulaciòn, beneficios tales como prolongaciòn de la vida, prolongaciòn de la vida mejorando la calidad de vida, alivio de los sintomas del SPM favorece el envìo de oxìgeno para los mùsculos, beneficios tales como control y disminuciòn de los riesgos de la diabetes, prolongaciòn de la vida manteniendo alejados los problemas de salud, alivio de los sintomas del SPM disminuye la tensiòn premestrual