Warning:
JavaScript is turned OFF. None of the links on this page will work until it is reactivated.
If you need help turning JavaScript On, click here.
The Concept Map you are trying to access has information related to:
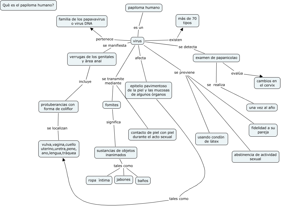
papiloma humano, papiloma humano es un virus, verrugas de los genitales y àrea anal incluye protuberancias con forma de coliflor, virus se previene abstinencia de actividad sexual, virus se transmite mediante fomites, sustancias de objetos inanimados tales como ropa ìntima, virus se previene usando condòn de làtex, virus se manifiesta verrugas de los genitales y àrea anal, virus existen màs de 70 tipos, sustancias de objetos inanimados tales como baños, virus se previene fidelidad a su pareja