Warning:
JavaScript is turned OFF. None of the links on this page will work until it is reactivated.
If you need help turning JavaScript On, click here.
The Concept Map you are trying to access has information related to:
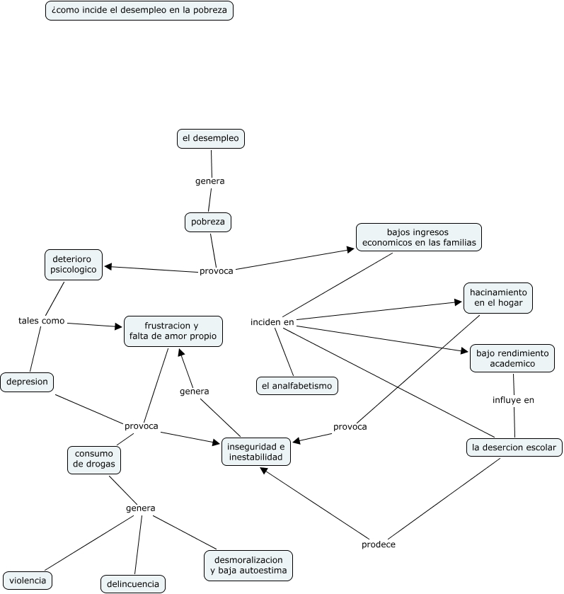
la pobreza, frustracion y falta de amor propio provoca inseguridad e inestabilidad, frustracion y falta de amor propio provoca consumo de drogas, bajos ingresos economicos en las familias inciden en bajo rendimiento academico, consumo de drogas genera violencia, hacinamiento en el hogar provoca inseguridad e inestabilidad, bajo rendimiento academico influye en la desercion escolar, bajos ingresos economicos en las familias inciden en la desercion escolar, depresion provoca consumo de drogas, el desempleo genera pobreza, deterioro psicologico tales como depresion