Warning:
JavaScript is turned OFF. None of the links on this page will work until it is reactivated.
If you need help turning JavaScript On, click here.
The Concept Map you are trying to access has information related to:
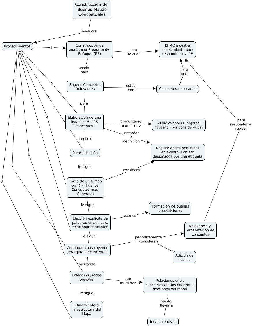
Elaborar buen CMap, Procedimientos 3 Jerarquización, Enlaces cruzados posibles que muestran Relaciones entre concpetos en dos diferentes secciones del mapa, Procedimientos 1 Construcción de una buena Pregunta de Enfoque (PE), Inicio de un C Map con 1 - 4 de los Conceptos más Generales le sigue Elección explicita de palabras enlace para relacionar conceptos, Continuar construyendo jerarquía de conceptos buscando Enlaces cruzados posibles, Continuar construyendo jerarquía de conceptos periódicamente consideran Adición de flechas, Relevancia y organización de conceptos para responder o revisar El MC muestra conocimiento para responder a la PE, Procedimientos 4 Inicio de un C Map con 1 - 4 de los Conceptos más Generales, Procedimientos 8 Refinamiento de la estructura del Mapa, Sugerir Conceptos Relevantes estos son Conceptos necesarios