Warning:
JavaScript is turned OFF. None of the links on this page will work until it is reactivated.
If you need help turning JavaScript On, click here.
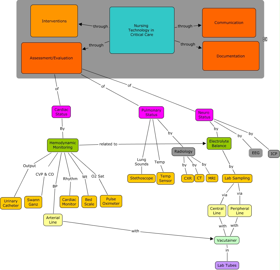
The Concept Map you are trying to access has information related to:
Nsg Technology for Global Team, Hemodynamic Monitoring O2 Sat Pulse Oximeter, Lab Sampling via Central Line, Neuro Status by EEG, Pulmonary Status Lung Sounds Stethoscope, Nursing Technology in Critical Care through Interventions, Pulmonary Status Temp Temp Sensor, Radiology by CT, Hemodynamic Monitoring Output Urinary Catheter, Pulmonary Status by Radiology, Central Line with Vacutainer