Warning:
JavaScript is turned OFF. None of the links on this page will work until it is reactivated.
If you need help turning JavaScript On, click here.
The Concept Map you are trying to access has information related to:
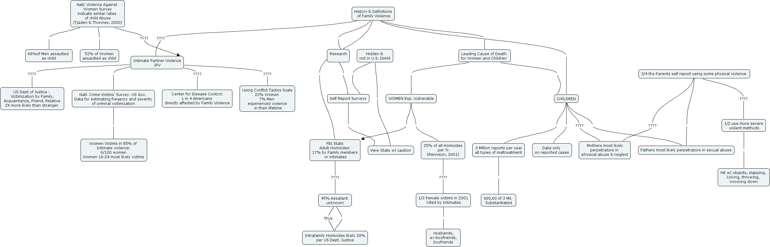
SW230 Fam Viol Stats hierarchy, Natl. Violence Against Women Survey indicate similar rates of child Abuse (Tjaden & Thonnes, 2000) 66%of Men assaulted as child, 3/4 ths Parents self report using some physical violence ???? 1/2 use more severe violent methods, Leading Cause of Death for Women and Children WOMEN Esp. Vulnerable, 25% of all Homicides per Yr. (Rennison, 2001) ???? 1/3 Female victims in 2001 killed by Intimates, History & Definitions of Family Violence Leading Cause of Death for Women and Children, History & Definitions of Family Violence ???? Intimate Partner Violence IPV, Intimate Partner Violence IPV ???? Center for Disease Control: 1 in 4 Americans directly affected by Family Violence, Natl. Violence Against Women Survey indicate similar rates of child Abuse (Tjaden & Thonnes, 2000) ???? Intimate Partner Violence IPV, 1/3 Female victims in 2001 killed by Intimates Husbands, ex-boyfriends, boyfriends, 3/4 ths Parents self report using some physical violence Fathers most likely perpetrators in sexual abuse