Warning:
JavaScript is turned OFF. None of the links on this page will work until it is reactivated.
If you need help turning JavaScript On, click here.
The Concept Map you are trying to access has information related to:
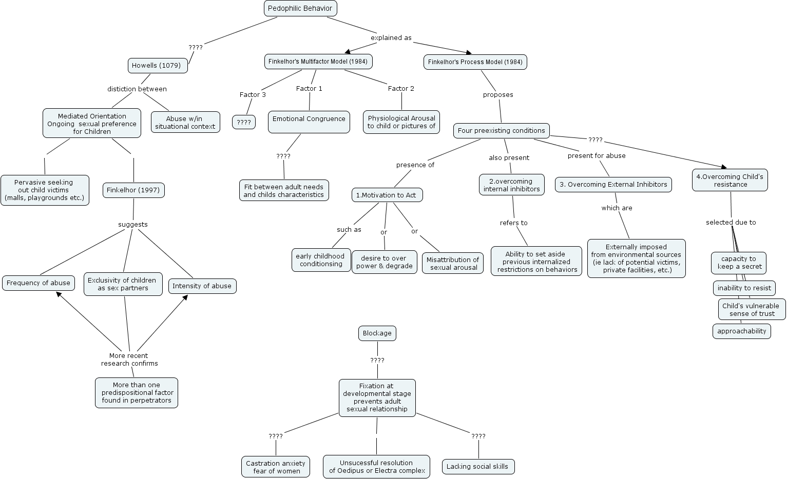
Pedophilia in hierarchical format, Four preexisting conditions also present 2.overcoming internal inhibitors, Four preexisting conditions present for abuse 3. Overcoming External Inhibitors, Fixation at developmental stage prevents adult sexual relationship ???? Lacking social skills, Fixation at developmental stage prevents adult sexual relationship ???? Castration anxiety fear of women, Finkelhor (1997) suggests Intensity of abuse, Emotional Congruence ???? Fit between adult needs and childs characteristics, Finkelhor's Multifactor Model (1984) Factor 1 Emotional Congruence, Pedophilic Behavior ???? Howells (1079), Finkelhor's Multifactor Model (1984) Factor 3 ????, Exclusivity of children as sex partners More recent research confirms Intensity of abuse