Warning:
JavaScript is turned OFF. None of the links on this page will work until it is reactivated.
If you need help turning JavaScript On, click here.
The Concept Map you are trying to access has information related to:
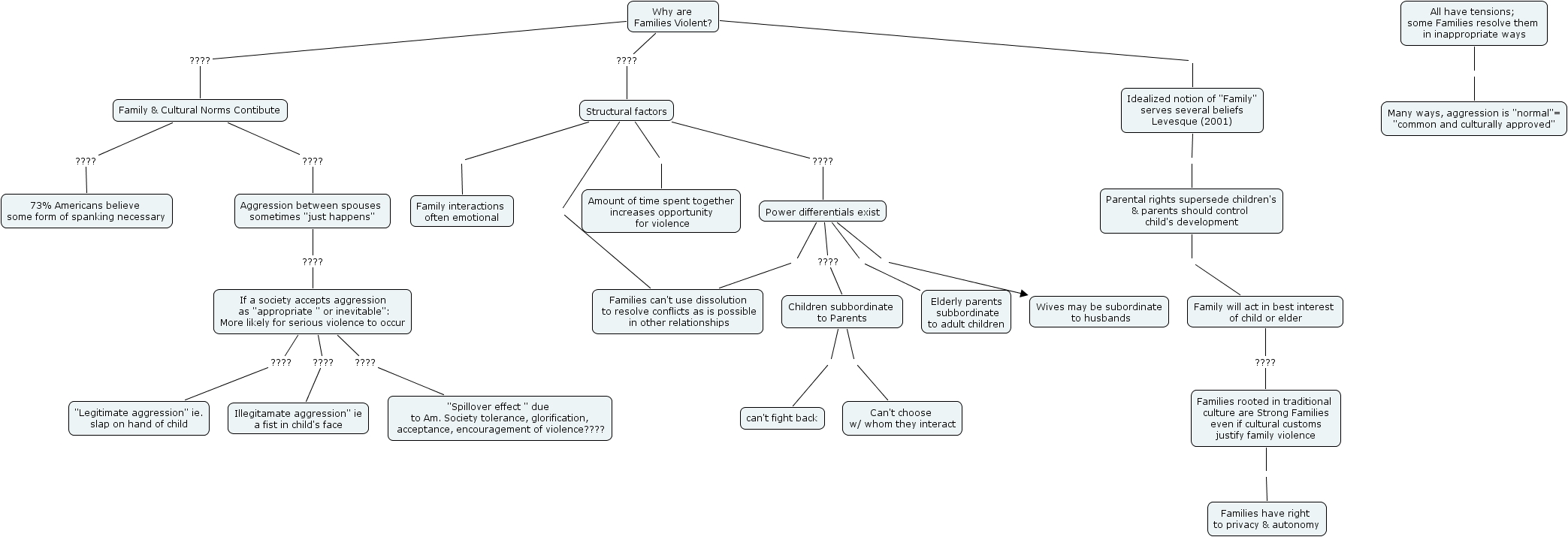
SW230 FAM Viol Why hiearchcy, Children subbordinate to Parents Can't choose w/ whom they interact, Power differentials exist Wives may be subordinate to husbands, Aggression between spouses sometimes "just happens" ???? If a society accepts aggression as "appropriate " or inevitable": More likely for serious violence to occur, If a society accepts aggression as "appropriate " or inevitable": More likely for serious violence to occur ???? "Spillover effect " due to Am. Society tolerance, glorification, acceptance, encouragement of violence????, Families rooted in traditional culture are Strong Families even if cultural customs justify family violence Families have right to privacy & autonomy, Power differentials exist Families can't use dissolution to resolve conflicts as is possible in other relationships, Power differentials exist Elderly parents subbordinate to adult children, All have tensions; some Families resolve them in inappropriate ways Many ways, aggression is "normal"= "common and culturally approved", Children subbordinate to Parents can't fight back, Structural factors Family interactions often emotional