Warning:
JavaScript is turned OFF. None of the links on this page will work until it is reactivated.
If you need help turning JavaScript On, click here.
The Concept Map you are trying to access has information related to:
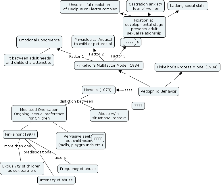
Pediophilia, Finkelhor's Multifactor Model (1984) Factor 2 Physiological Arousal to child or pictures of, Mediated Orientation Ongoing sexual preference for Children Finkelhor (1997), Pedophilic Behavior Finkelhor's Multifactor Model (1984), Howells (1079) distiction between Abuse w/in situational context, Howells (1079) distiction between Mediated Orientation Ongoing sexual preference for Children, Finkelhor (1997) factors Frequency of abuse, Finkelhor's Multifactor Model (1984) Factor 1 Emotional Congruence, Pedophilic Behavior Finkelhor's Process M odel (1984), Finkelhor (1997) more than one Exclusivity of children as sex partners, Mediated Orientation Ongoing sexual preference for Children Pervasive seeking out child victims (malls, playgrounds etc.)