Warning:
JavaScript is turned OFF. None of the links on this page will work until it is reactivated.
If you need help turning JavaScript On, click here.
The Concept Map you are trying to access has information related to:
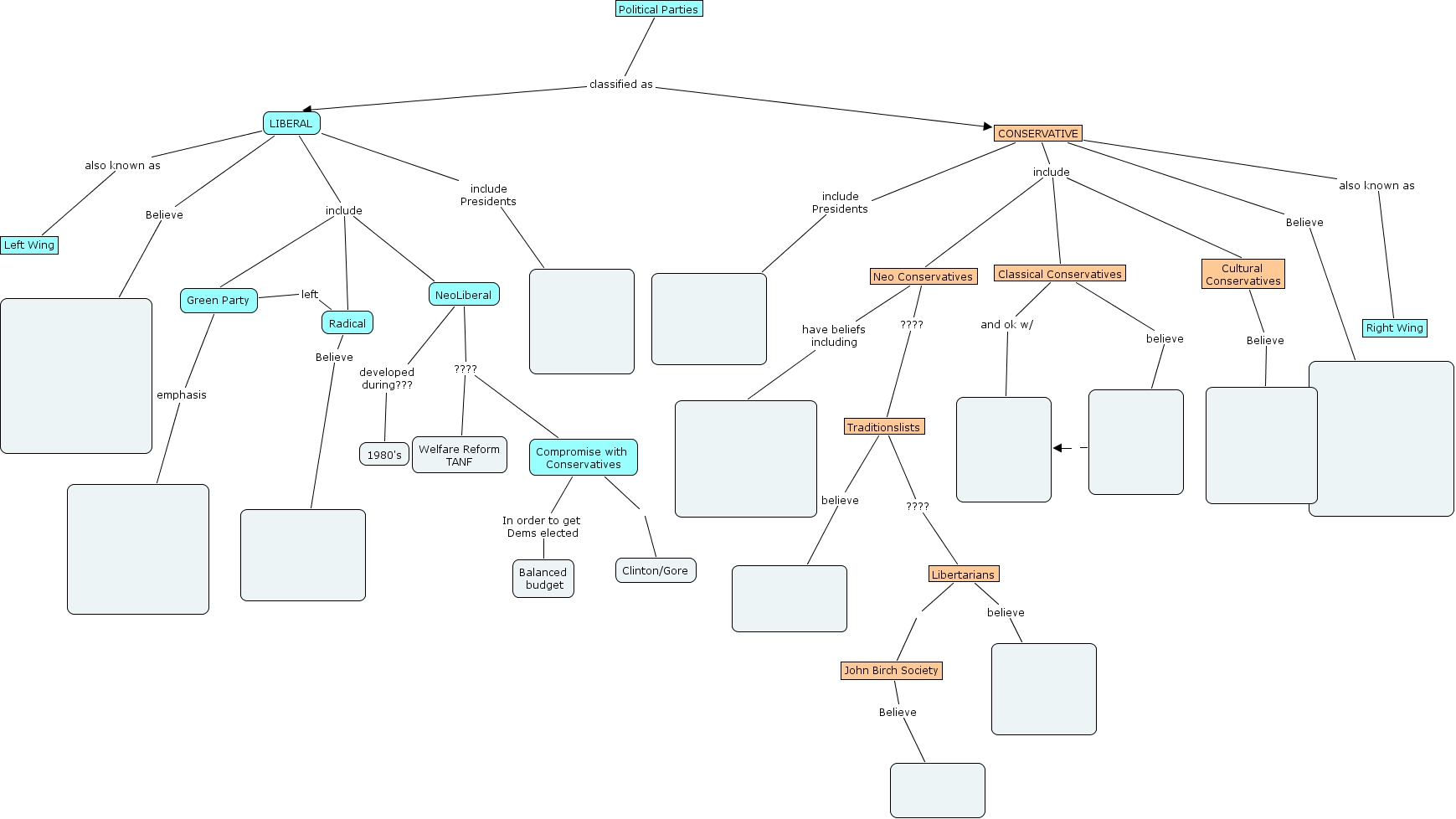
Political Spectrum mj revision, CONSERVATIVE Believe , CONSERVATIVE include Cultural Conservatives, LIBERAL include Green Party, Compromise with Conservatives In order to get Dems elected Balanced budget, Cultural Conservatives Believe , Green Party left Radical, Classical Conservatives believe , Political Parties classified as CONSERVATIVE, Traditionslists believe , Radical Believe