Warning:
JavaScript is turned OFF. None of the links on this page will work until it is reactivated.
If you need help turning JavaScript On, click here.
The Concept Map you are trying to access has information related to:
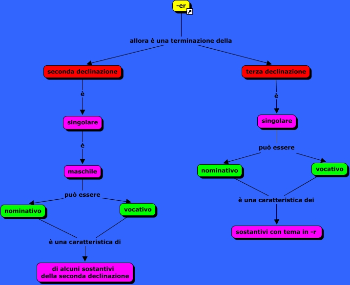
Terminazione -er, nominativo è una caratteristica di di alcuni sostantivi della seconda declinazione, nominativo è una caratteristica dei sostantivi con tema in -r, vocativo è una caratteristica di di alcuni sostantivi della seconda declinazione, -er allora è una terminazione della seconda declinazione, maschile può essere vocativo, maschile può essere nominativo, terza declinazione è singolare, -er allora è una terminazione della terza declinazione, seconda declinazione è singolare, singolare può essere nominativo