Warning:
JavaScript is turned OFF. None of the links on this page will work until it is reactivated.
If you need help turning JavaScript On, click here.
The Concept Map you are trying to access has information related to:
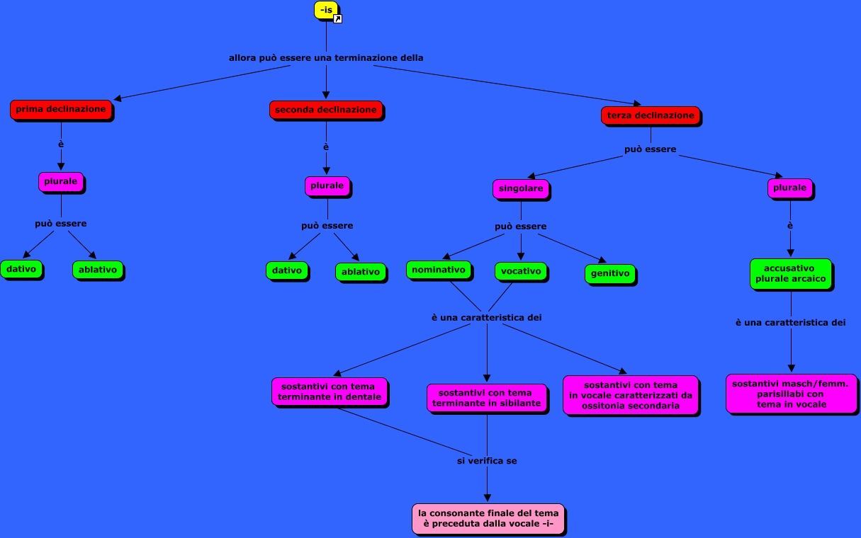
Terminazione -is, vocativo è una caratteristica dei sostantivi con tema in vocale caratterizzati da ossitonia secondaria, plurale può essere dativo, singolare può essere vocativo, prima declinazione è plurale, nominativo è una caratteristica dei sostantivi con tema terminante in sibilante, vocativo è una caratteristica dei sostantivi con tema terminante in sibilante, singolare può essere genitivo, nominativo è una caratteristica dei sostantivi con tema in vocale caratterizzati da ossitonia secondaria, nominativo è una caratteristica dei sostantivi con tema terminante in dentale, plurale può essere ablativo