Warning:
JavaScript is turned OFF. None of the links on this page will work until it is reactivated.
If you need help turning JavaScript On, click here.
The Concept Map you are trying to access has information related to:
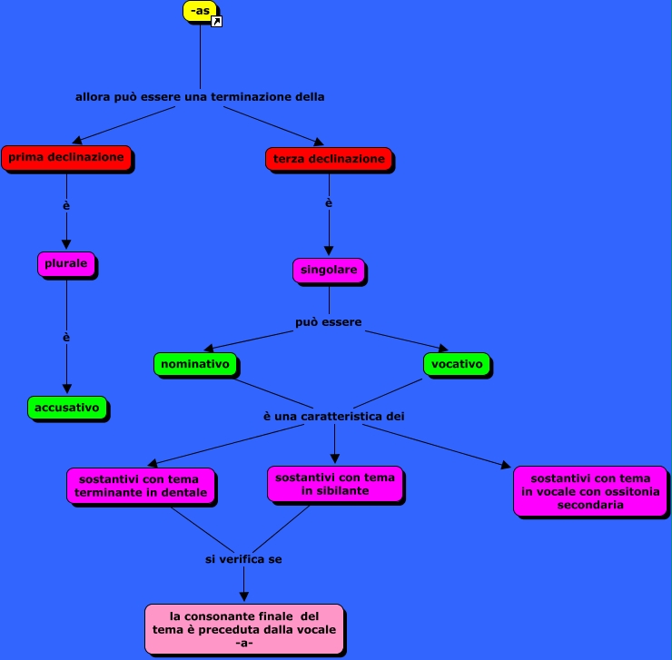
Terminazione -as, sostantivi con tema in sibilante si verifica se la consonante finale del tema è preceduta dalla vocale -a-, singolare può essere vocativo, singolare può essere nominativo, -as allora può essere una terminazione della prima declinazione, nominativo è una caratteristica dei sostantivi con tema terminante in dentale, vocativo è una caratteristica dei sostantivi con tema terminante in dentale, -as allora può essere una terminazione della terza declinazione, terza declinazione è singolare, sostantivi con tema terminante in dentale si verifica se la consonante finale del tema è preceduta dalla vocale -a-, vocativo è una caratteristica dei sostantivi con tema in sibilante