Warning:
JavaScript is turned OFF. None of the links on this page will work until it is reactivated.
If you need help turning JavaScript On, click here.
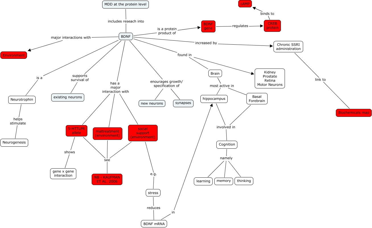
The Concept Map you are trying to access has information related to:
MDD protein, 5-HTTLPR allele see NB - KAUFMAN ET AL. 2006, BDNF is a protein product of BDNF gene, social support (environment) e.g. stress, BDNF has a major interaction with 5-HTTLPR allele, BDNF mRNA in hippocampus, Neurotrophin helps stimulate Neurogenesis, BDNF increased by Chronic SSRI administration, hippocampus involved in Cognition, Cognition namely learning, BDNF enourages growth/ specification of new neurons