Warning:
JavaScript is turned OFF. None of the links on this page will work until it is reactivated.
If you need help turning JavaScript On, click here.
The Concept Map you are trying to access has information related to:
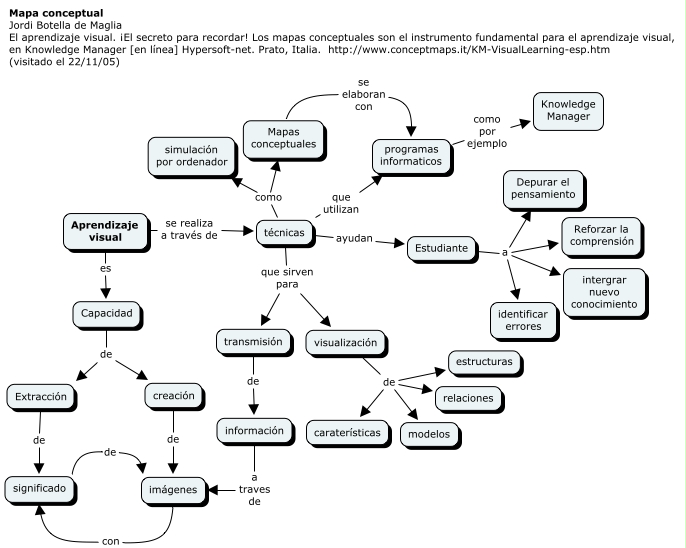
AV Hypersoft MC, técnicas que sirven para visualización, visualización de relaciones, imágenes con significado, significado de imágenes, Aprendizaje visual se realiza a través de técnicas, Aprendizaje visual es Capacidad, técnicas ayudan Estudiante, Estudiante a Depurar el pensamiento, Extracción de significado, Capacidad de creación