Warning:
JavaScript is turned OFF. None of the links on this page will work until it is reactivated.
If you need help turning JavaScript On, click here.
The Concept Map you are trying to access has information related to:
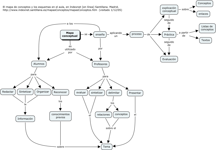
AV Indexnet MC, conceptos sobre el Tema, Mapa conceptual se enseña, enseña aplicando un proceso, enseña a los Alumnos, Alumnos para Sintetizar, Presentar el Tema, Información sobre Tema, proceso de explicación conceptual, proceso de Evaluación, Mapa conceptual es utilizado por Profesores