Warning:
JavaScript is turned OFF. None of the links on this page will work until it is reactivated.
If you need help turning JavaScript On, click here.
The Concept Map you are trying to access has information related to:
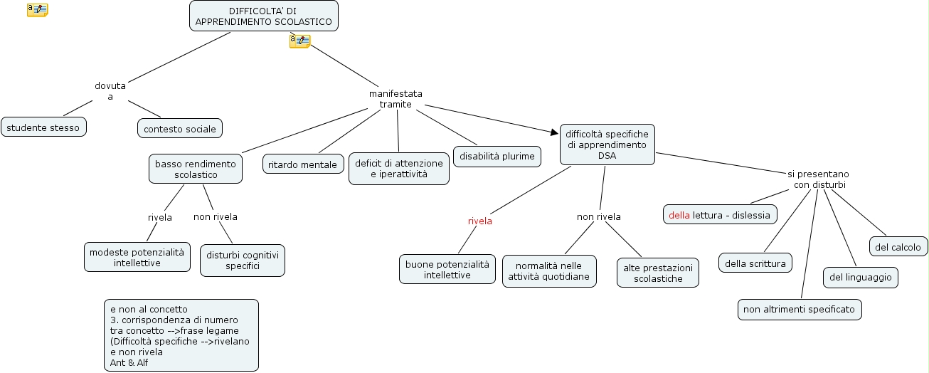
difficoltà di apprendimento mcristina, difficoltà specifiche di apprendimento DSA rivela buone potenzialità intellettive, difficoltà specifiche di apprendimento DSA si presentano con disturbi del calcolo, DIFFICOLTA' DI APPRENDIMENTO SCOLASTICO manifestata tramite basso rendimento scolastico, difficoltà specifiche di apprendimento DSA non rivela normalità nelle attività quotidiane, DIFFICOLTA' DI APPRENDIMENTO SCOLASTICO dovuta a studente stesso, DIFFICOLTA' DI APPRENDIMENTO SCOLASTICO dovuta a contesto sociale, DIFFICOLTA' DI APPRENDIMENTO SCOLASTICO manifestata tramite deficit di attenzione e iperattività, difficoltà specifiche di apprendimento DSA si presentano con disturbi non altrimenti specificato, difficoltà specifiche di apprendimento DSA si presentano con disturbi del linguaggio, basso rendimento scolastico non rivela disturbi cognitivi specifici