Warning:
JavaScript is turned OFF. None of the links on this page will work until it is reactivated.
If you need help turning JavaScript On, click here.
The Concept Map you are trying to access has information related to:
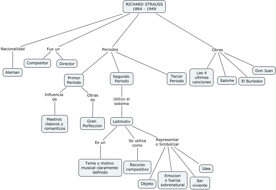
Strauss, Leitmotiv Es un Tema o motivo musical claramente definido, Leitmotiv Representar o Simbolizar Objeto, Leitmotiv Representar o Simbolizar Idea, RICHARD STRAUSS 1864 - 1949 Periodos Tercer Periodo, RICHARD STRAUSS 1864 - 1949 Obras Salome, Segundo Periodo Utilizo el sistema Leitmotiv, Leitmotiv Se utiliza como Recurso compositivo, RICHARD STRAUSS 1864 - 1949 Nacionalidad Aleman, RICHARD STRAUSS 1864 - 1949 Fue un Compositor, Leitmotiv Representar o Simbolizar Emocion o fuerza sobrenatural