Warning:
JavaScript is turned OFF. None of the links on this page will work until it is reactivated.
If you need help turning JavaScript On, click here.
The Concept Map you are trying to access has information related to:
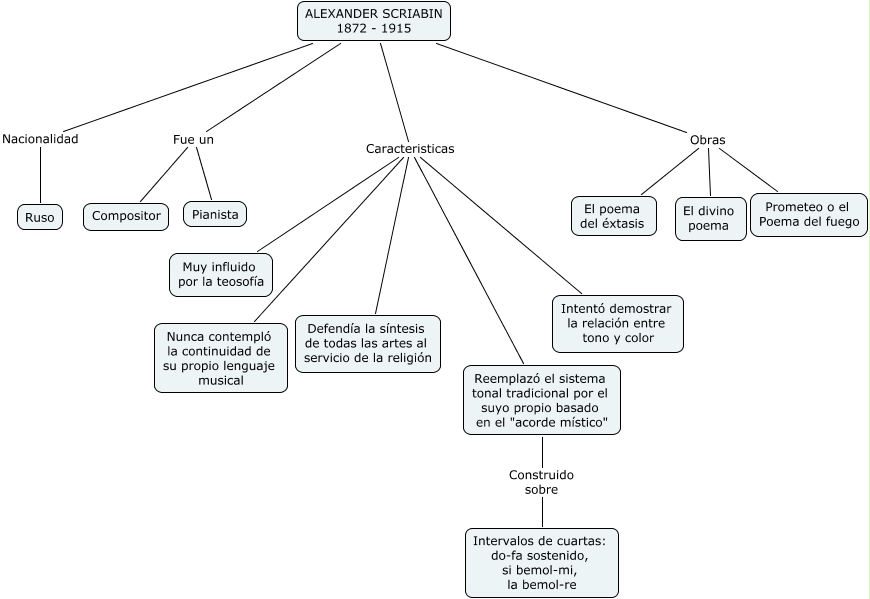
Scriabin, ALEXANDER SCRIABIN 1872 - 1915 Caracteristicas Muy influido por la teosofía, ALEXANDER SCRIABIN 1872 - 1915 Obras Prometeo o el Poema del fuego, ALEXANDER SCRIABIN 1872 - 1915 Fue un Compositor, Reemplazó el sistema tonal tradicional por el suyo propio basado en el "acorde místico" Construido sobre Intervalos de cuartas: do-fa sostenido, si bemol-mi, la bemol-re, ALEXANDER SCRIABIN 1872 - 1915 Fue un Pianista, ALEXANDER SCRIABIN 1872 - 1915 Obras El divino poema, ALEXANDER SCRIABIN 1872 - 1915 Caracteristicas Intentó demostrar la relación entre tono y color, ALEXANDER SCRIABIN 1872 - 1915 Nacionalidad Ruso, ALEXANDER SCRIABIN 1872 - 1915 Obras El poema del éxtasis, ALEXANDER SCRIABIN 1872 - 1915 Caracteristicas Reemplazó el sistema tonal tradicional por el suyo propio basado en el "acorde místico"