Warning:
JavaScript is turned OFF. None of the links on this page will work until it is reactivated.
If you need help turning JavaScript On, click here.
The Concept Map you are trying to access has information related to:
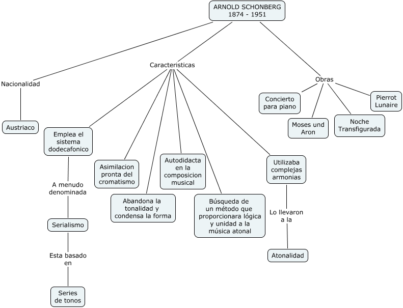
Schonberg, ARNOLD SCHONBERG 1874 - 1951 Caracteristicas Autodidacta en la composicion musical, ARNOLD SCHONBERG 1874 - 1951 Obras Moses und Aron, ARNOLD SCHONBERG 1874 - 1951 Obras Pierrot Lunaire, ARNOLD SCHONBERG 1874 - 1951 Caracteristicas Búsqueda de un método que proporcionara lógica y unidad a la música atonal, ARNOLD SCHONBERG 1874 - 1951 Obras Concierto para piano, ARNOLD SCHONBERG 1874 - 1951 Caracteristicas Emplea el sistema dodecafonico, ARNOLD SCHONBERG 1874 - 1951 Caracteristicas Abandona la tonalidad y condensa la forma, ARNOLD SCHONBERG 1874 - 1951 Caracteristicas Utilizaba complejas armonias, ARNOLD SCHONBERG 1874 - 1951 Caracteristicas Asimilacion pronta del cromatismo, Serialismo Esta basado en Series de tonos