Warning:
JavaScript is turned OFF. None of the links on this page will work until it is reactivated.
If you need help turning JavaScript On, click here.
The Concept Map you are trying to access has information related to:
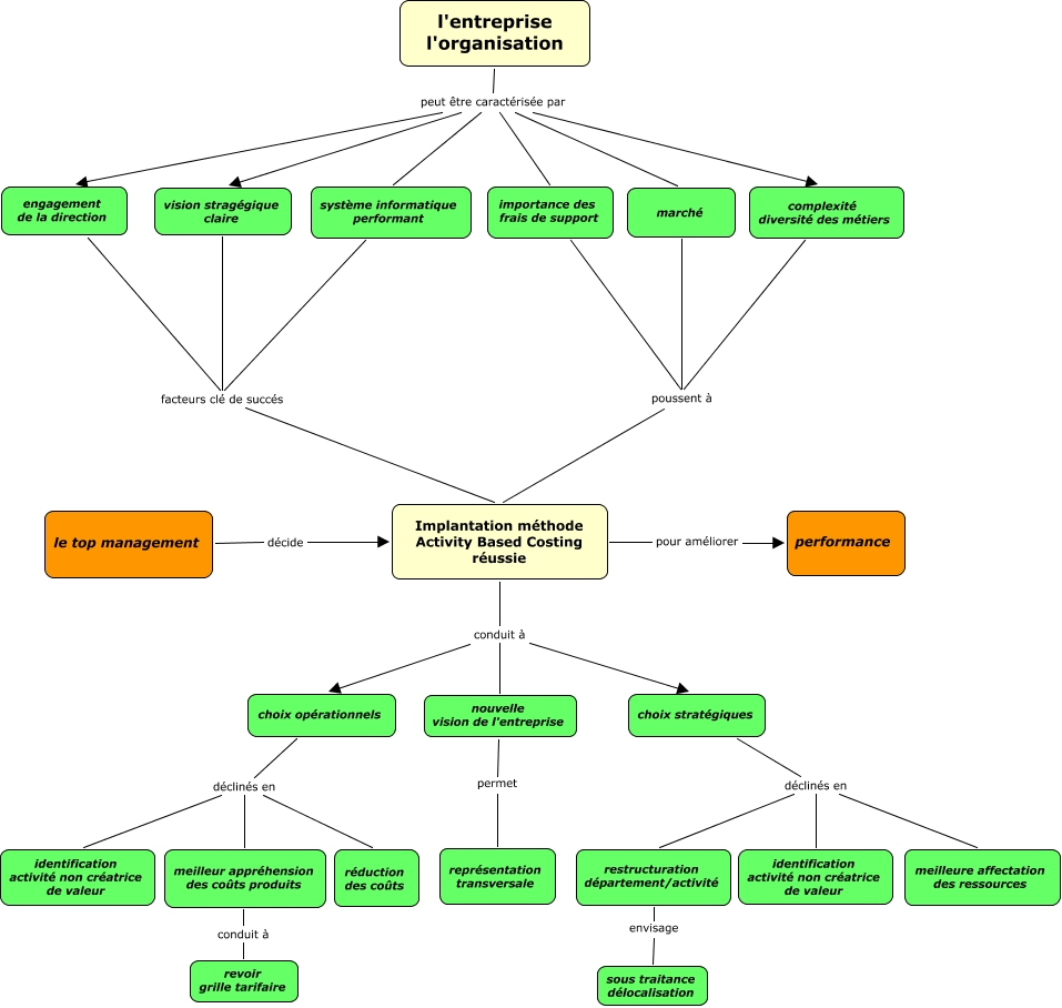
q3G1_v3, engagement de la direction facteurs clé de succés Implantation méthode Activity Based Costing réussie, meilleur appréhension des coûts produits conduit à revoir grille tarifaire, l'entreprise l'organisation peut être caractérisée par complexité diversité des métiers, Implantation méthode Activity Based Costing réussie conduit à nouvelle vision de l'entreprise, le top management décide Implantation méthode Activity Based Costing réussie, marché poussent à Implantation méthode Activity Based Costing réussie, l'entreprise l'organisation peut être caractérisée par vision stragégique claire, l'entreprise l'organisation peut être caractérisée par importance des frais de support, complexité diversité des métiers poussent à Implantation méthode Activity Based Costing réussie, l'entreprise l'organisation peut être caractérisée par marché