Warning:
JavaScript is turned OFF. None of the links on this page will work until it is reactivated.
If you need help turning JavaScript On, click here.
The Concept Map you are trying to access has information related to:
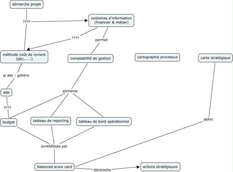
q2G1_V1-v1, tableau de reporting synthétisés par balanced score card, budget synthétisés par balanced score card, comptabilité de gestion alimente tableau de reporting, systemes d'information (financier & métier) permet comptabilité de gestion, carte stratégique défini balanced score card, comptabilité de gestion alimente tableau de bord opérationnel, démarche projet ???? méthode coût de revient (abc,.....), méthode coût de revient (abc,.....) si abc : génère abb, démarche projet ???? systemes d'information (financier & métier), systemes d'information (financier & métier) ???? méthode coût de revient (abc,.....)