Warning:
JavaScript is turned OFF. None of the links on this page will work until it is reactivated.
If you need help turning JavaScript On, click here.
The Concept Map you are trying to access has information related to:
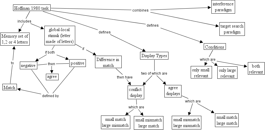
hoffmans experimental task, global-local stimuli (letter made of letters) if Difference in match, agree displays which are small match large match, Conditions which are both relevant, conflict display which are small match large mismatch, Match to Memory set of 1,2 or 4 letters, negative then agree, global-local stimuli (letter made of letters) if both positive, Hoffman 1980 task defines Conditions, positive defined by Match, positive then agree