Warning:
JavaScript is turned OFF. None of the links on this page will work until it is reactivated.
If you need help turning JavaScript On, click here.
The Concept Map you are trying to access has information related to:
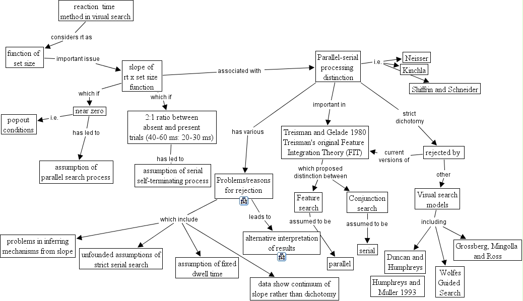
Reaction Time Method in Visual Search, reaction time method in visual search considers rt as function of set size, rejected by other Visual search models, Parallel-serial processing distinction important in Treisman and Gelade 1980 Treisman's original Feature Integration Theory (FIT), Conjunction search assumed to be serial, Problems/reasons for rejection which include assumption of fixed dwell time, slope of rt x set size function associated with Parallel-serial processing distinction, 2:1 ratio between absent and present trials (40-60 ms: 20-30 ms) has led to assumption of serial self-terminating process, Feature search assumed to be parallel, near zero has led to assumption of parallel search process, Treisman and Gelade 1980 Treisman's original Feature Integration Theory (FIT) which proposed distinction between Conjunction search