Warning:
JavaScript is turned OFF. None of the links on this page will work until it is reactivated.
If you need help turning JavaScript On, click here.
The Concept Map you are trying to access has information related to:
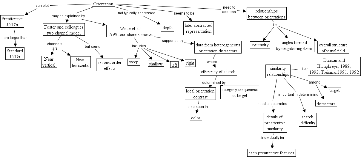
orientation as a feature in visual search, Preattentive JND's are larger than Standard JNDs, similarity relationships need to determine details of preattentive similarity, Foster and colleagues two channel model channels are Near horizontal, Foster and colleagues two channel model but some second order effects, similarity relationships among target, details of preattentive similarity individually for each preattentive features, similarity relationships among distractors, relationships between orientations i.e. angles formed by neighboring items, Orientation need to address relationships between orientations, similarity relationships important in determining search difficulty