Warning:
JavaScript is turned OFF. None of the links on this page will work until it is reactivated.
If you need help turning JavaScript On, click here.
The Concept Map you are trying to access has information related to:
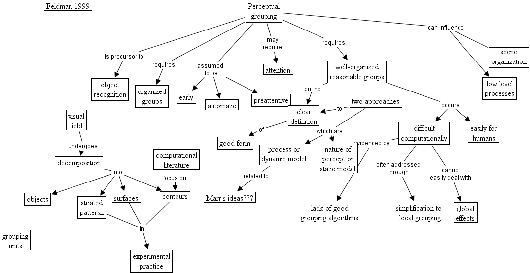
feldman1, Perceptual grouping assumed to be early, well-organized reasonable groups occurs easily for humans, scene organization can influence low level processes, difficult computationally often addressed through simplification to local grouping, difficult computationally evidenced by lack of good grouping algorithms, decomposition into striated pattersn, process or dynamic model related to Marr's ideas???, two approaches which are nature of percept or static model, decomposition into contours, Perceptual grouping may require attention